伊朗局势升级下,对集装箱市场影响几何?
随着伊朗与美以之间军事冲突升级,霍尔木兹海峡航行风险迅速上升,全球集装箱航线尤其是海湾航线的正常运行正受到直接冲击。
据信德海事汇总,霍尔木兹海峡被封锁后,集装箱过峡情况断崖式下跌,头部集装箱公司更是在短时间内密集发布运营调整措施,包括暂停订舱、改港卸货、征收冲突附加费等以应对伊朗局势的升级。

大量集装箱船滞留港湾
Alphaliner以3月2日的数据统计显示,区域内共有约138艘集装箱船集装箱船运力正在被迫“滞留”,总运力接近47万TEU,在短时间内被锁定在区域内。这相当于在短期内将一批原本参与全球航线周转的船舶运力暂时“锁定”在区域内,对班期和船队调度产生直接影响。
从船公司结构来看,MSC与CMA CGM受影响最为明显。
● MSC约有15艘集装箱船在区域内避险或等待,运力约 10.9万TEU,其中包括一艘 19,224TEU级超大型集装箱船 MSC CLARA。
● CMA CGM约有14艘船舶在区域内,运力约7万TEU。
● 中远海运也有5艘船舶两艘约18,980TEU大型船舶以及数艘支线船在区域附近运行。

除了已经滞留在海湾内的船舶外,Alphaliner还监测到,海湾区域外仍有约26艘集装箱船在航次计划进入海湾之内。这些船舶的标注目的地为阿布扎比、达曼、杰贝阿里或乌姆赛义德等港口。随着航运公司风险评估的持续更新,这些船舶很可能在接近区域之前被迫调整航线或改港。
Alphaliner表示,局势升级后霍尔木兹海峡与曼德海峡已不再适合安全航行,主要班轮公司均不愿冒险安排船舶过峡。
班轮公司集中暂停中东订舱
从船东角度来看,面对安全风险与保险成本的迅速上升,头部班轮公司正在通过多种方式主动压缩在海湾航线的风险敞口。
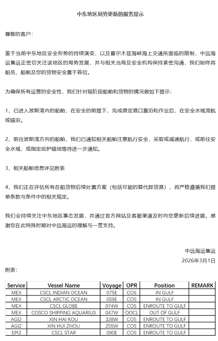
中远海运集运
首先,中远海运集运分别于3月1日、3月4日发布服务提示表示,由于霍尔木兹海峡海上交通受到相应限制,公司决定暂停全球往返多个海湾国家的新订舱业务。涉及范围包括:卡塔尔、巴林、伊拉克、科威特,以及阿联酋(富查伊拉、豪尔费坎除外)和沙特阿拉伯(吉达除外)。
公司表示,对已经在船的货物正在评估后续处置方案,包括可能选择替代卸货港。


马士基
马士基也在3月4日紧随其后,宣布停止接受进出以色列、阿联酋、阿曼、伊拉克、科威特、卡塔尔、巴林及沙特阿拉伯的货物订舱,直至另行通知。
目前仍接受往返约旦和黎巴嫩的货运业务。

与此同时,部分公司开始启动更激进的应对措施,收取附加费,。
地中海航运
全球最大班 轮公司 MSC已于3月1日、3月3日、3月5日分别宣布:
1.暂停所有发往中东地区的订舱;
2.对所有目的地为海湾地区的货物实施航次终止,并对因偏航所影响的货物统一征收每个集装箱800美元的强制附加费;相关货物将在下一安全港口卸下,托运人需自行安排后续运输,并支付额外费用。
3.从阿拉伯半岛(巴林、伊拉克、科威特、阿曼、卡塔尔、沙特阿拉伯、阿联酋)运往西非、东非、南非、莫桑比克以及印度洋岛屿地区的所有货物征收战争风险附加费,收费标准为:20英尺箱为2000美元 / 箱;40英尺箱为3000美元 / 箱;冷藏箱(Reefer):4000美元 / 箱。

达飞轮船
CMA CGM(达飞)于3月3日表示,公司决定暂停所有前往相关海湾国家/港口的新订舱业务,直至另行通知。涉及范围包括:巴林、科威特、卡塔尔、伊拉克(Umm Qasr港),以及阿联酋(富查伊拉 、豪尔费坎除外)和沙特阿拉伯(吉达 、阿卜杜拉国王港、延布、NEOM 除外);同时,达飞已同步实施紧急冲突附加费(ECS),收费标准为20英尺箱USD 2,000/箱、40英尺箱USD 3,000/箱、冷藏/特种设备USD 4,000/箱,并强调在相关应急处置(如改港等)情况下该附加费仍适用、通常需在放货前支付(美国起运货物除外)。

赫伯罗特
赫伯罗特(Hapag-Lloyd)于3月4日发布通知称,公司决定暂停所有货类往返以下目的地/起运地的新订舱,直至另行通知:阿联酋、伊拉克、科威特、卡塔尔、巴林、阿曼(Sohar)、沙特阿拉伯(Dammam、Jubail)及也门。
同时,赫伯罗特于3月2日宣布对往返或经由阿拉伯湾及波斯湾的货物征收战争风险附加费(WRS):标准箱USD 1,500/TEU,冷藏箱及特种设备USD 3,500/箱;该费用适用于2026年3月2日及之后签发的订舱、已签发但未出运订舱,以及在途但尚未完成相关区域装卸的货物。
暂停订舱 + 航线调整 + 风险附加费成为避险手段
从上述几家主要班轮公司的措施来看,行业已经形成了一些较为一致的应对共识:
第一,暂停或限制海湾地区订舱成为普遍做法。包括 COSCO、Maersk、MSC、CMA CGM、Hapag-Lloyd在内的多家头部班轮公司均已暂停或限制往返部分海湾国家/港口的新订舱业务,涉及卡塔尔、巴林、科威特、伊拉克以及阿联酋、沙特阿拉伯等主要区域港口。总体来看,海湾地区航线已进入高度受限状态。
第二,运营层面普遍采取改港、绕航等应急措施。针对已经在途或已装船的货物,多家船公司表示将根据安全评估采取改航至替代港口、延迟挂港或调整中转安排等方式处理货物,并由客户决定后续运输方式。这反映出船公司在当前局势下更倾向于优先保障船舶与船员安全,并保持航线网络的基本稳定。
第三,附加费成为普遍风险对冲手段。MSC、达飞和赫伯罗特等公司已明确启动战争风险附加费或紧急冲突附加费机制,收费标准普遍达到每20英尺箱约1500–2000美元、40英尺箱约3000美元、冷藏或特种设备约3500–4000美元的水平,显示出当前区域航运风险成本显著上升。
总体而言,全球主要班轮公司正在通过“暂停订舱 + 航线调整 + 风险附加费”三种手段共同应对中东局势带来的航运不确定性。
海湾集装箱网络面临阶段性重构
结合近期行业观察与头部班轮公司的应急措施,霍尔木兹海峡通行受限带来的不确定性,短期上,会直接增加航线不确定性,港口拥堵风险上升以及物流成本走高。表现为船舶与箱量在海湾内滞留、班期紊乱、中转连接断裂、箱源回流困难等连锁反应。
长期来看,如果局势持续恶化,海湾地区的集装箱物流格局可能出现阶段性调整。一方面,部分班轮公司可能减少直达海湾的航线班次;另一方面,区域外港口的中转功能将被放大。在这一框架下,可能出现三类绕航路径:
一是以海湾外圈枢纽作为缓冲节点,如Salalah(年设计 6.0 Mteu)以及近期势头上升的 Khor Fakkan等,干线尽量不深入高风险水域,通过转运或支线把货送入海湾;
二是转向红海侧节点承接,再通过区域陆路、多式联运向海湾延伸。Alphaliner表示如果霍尔木兹持续危险,“阿拉伯半岛外侧港口,如可能成为该地区主要集装箱门户”;
三是对已在途货启用“最近安全港卸货”的应急机制,将后程运输交由货主改目的港、陆转或重新订舱解决。
总体而言,这轮重构的核心不是“停航”,而是重新划定可达范围、重排中转节点、并以附加费机制重定价海湾航段的风险与成本。
不过航运分析人士指出,海湾地区长期仍是全球能源与消费品贸易的重要节点,一旦安全局势恢复稳定,班轮网络通常也会迅速恢复。当前来看,霍尔木兹危机对集装箱行业的影响仍处于快速演变阶段,其最终影响范围和持续时间,仍将取决于地区局势的发展。
04-02 来源:信德海事网
05-09 来源:信德海事网
05-29 来源:信德海事网
10-18 来源:信德海事
10-12 来源: Drewry德路里
01-16 来源:信德海事网
07-12 来源:SinorigOffshore
01-01 来源:信德海事网
03-25 来源:世界海运 作者李姗晏,李永志等
10-20 来源:信德海事网 马琳